链表与数组对比
| 对比项 |
链表 |
数组 |
| 查找 |
慢 |
快 |
| 修改 |
慢 |
快 |
| 插入 |
快 |
慢 |
| 删除 |
快 |
慢 |
创建链表
1 2 3 4 5 6 7 8 9 10 11 12 13 14 15 16 17 18 19 20 21 22 23 24 25 26 27 28 29 30 31 32 33 34 35 36
| #include <stdio.h> #include <stdlib.h> typedef struct st_node { int score; struct st_node *next; } Node,*Linklist; Node *creat_linklist() { Node *header = (Node *)malloc(sizeof(Node)); if (NULL == header) { printf("内存分配失败!"); return NULL; } header->next = NULL; return header; } int main() { Linklist linklist = creat_linklist();
Node *newNode = (Node *)malloc(sizeof(Node)); newNode->score = 99; newNode->next = NULL;
linklist->next = newNode;
printf("%d\n",linklist->next->score); return 0; }
|
其他链表
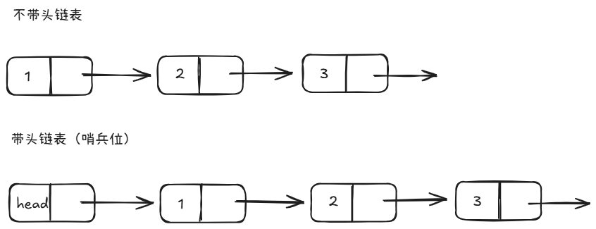
单项或者双向链表

带头或者不带头

循环或者不循环

插入节点
尾部插入
步骤:
1、定位到链表尾节点;
2、创建一个新节点;
3、尾部插入新节点。
1 2 3 4 5 6 7 8 9 10 11 12 13 14 15 16 17 18 19
| void push_linklist(Linklist linklist,int data) { while (NULL != linklist->next) { linklist = linklist->next; } Node *pnew_node = (Node *)malloc(sizeof(Node)); if (NULL == pnew_node) { printf("内存申请失败\n"); return; } pnew_node->score = data; pnew_node->next = NULL;
linklist->next = pnew_node; return; }
|
任意插入
步骤:
1、定位到要插入节点位置的前一个节点;
2、创建一个新节点;
3、插入新节点。
1 2 3 4 5 6 7 8 9 10 11 12 13 14 15 16 17 18 19 20 21 22 23 24 25
| void arbitrarily_linklist(Linklist linklist,int olddata,int newdata) { while (NULL != linklist->next) { if(linklist->next->score == olddata) { break; } linklist = linklist->next; } Node *pnew_node = (Node *)malloc(sizeof(Node)); if (NULL == pnew_node) { printf("创建新节点失败\n"); return; } pnew_node->score = newdata; pnew_node->next = NULL;
pnew_node->next = linklist->next; linklist->next = pnew_node; return; }
|
删除节点
尾部删除
步骤:
1、定位到链表尾结点的前一个节点处
2、定义指针指向要删除的节点。
3、删除尾部节点
1 2 3 4 5 6 7 8 9 10 11 12 13 14 15 16 17 18 19 20 21 22 23 24 25
| void pop_linklist(Linklist linklist) { while (NULL != linklist->next) { if(linklist->next->next == NULL) { break; } linklist = linklist->next; } if (NULL == linklist->next) { printf("空链表\n"); return; } Node *prmv_node = linklist->next; linklist->next = NULL; free(prmv_node); prmv_node = NULL; return; }
|
任意删除
步骤:
1、定位到要删除节点(p2)的前一个节点(p1)
2、定义一个节点指针prmv_node指向要删除的结点(p2)
3、让定位节点(p1)的next赋值为要删除节点(p2)的next
通过prmv_node释放要删除的尾节点,并让prmv_node指向NULL
1 2 3 4 5 6 7 8 9 10 11 12 13 14 15 16 17 18 19 20 21 22 23 24 25
| void pop_arbitrarily_linklist(Linklist linklist,int data) { while (NULL != linklist->next) { if(linklist->next->score == data) { break; } linklist = linklist->next; } if (NULL == linklist->next) { printf("没找到要删除的位置:\n"); return; } Node *prmv_node = linklist->next; linklist->next = prmv_node->next; free(prmv_node); prmv_node = NULL; return; }
|
查找节点
步骤:
1、linklist指针定位到要查找的节点(p2)的前一个节点(p1)
2、然后查找linklist->next的score
1 2 3 4 5 6 7 8 9 10 11 12 13 14 15
| void find_linklist(Linklist linklist,int data) { while (NULL != linklist->next) { if(data == linklist->next->score) { printf("找到节点\n"); return; } linklist = linklist->next; } printf("没有找到该节点\n"); return; }
|
修改节点
步骤:
1、linklist指针定位到要修改的节点(p2)的前一个节点(p1)
2、查找linklist->next的score
3、修改score的值
1 2 3 4 5 6 7 8 9 10 11 12 13 14
| void revise_linklist(Linklist linklist,int olddata,int newdata) { while (NULL != linklist->next) { if (linklist->next->score == olddata) { linklist->next->score = newdata; return; } linklist = linklist->next; } print("没有找到要修改的节点\n"); return; }
|
链表排序
(1)交换节点的数据域的值
注意:当数据域的值占用的内存比较大的情况下(比如成员比较多的结构体变量),来回拷贝浪费空间和时间
(2)交换节点的指针域(节点指向)的值
注意:当数据域的值占用的内存比较大的情况下,交换指针域的值效率高。
1 2 3 4 5 6 7 8 9 10 11 12 13 14 15 16 17 18 19 20
| void sort_linklist(Linklist linklist) { Linklist sorted = linklist->next; linklist->next = NULL; while (sorted != NULL) { Node *curr = sorted; sorted = sorted->next; Node *prev = linklist; Node *temp = linklist->next; while (temp != NULL && (curr->data > temp->data)) { prev = temp; temp = temp->next; } curr->next = temp; prev->next = curr; } return; }
|